YY再发公告:心悦公会立案通报,玄律喜笑颜开,立场坚定站为歪歪
YY再发公告:心悦公会立案通报:
前不久YY金牌主播阿哲先生违约跳槽前往短视频直播首秀,YY直播在阿哲首秀当晚连发两条公告进行通报,并且还取消了心悦公会的资格,旗下主播也全部转签到67官方频道。


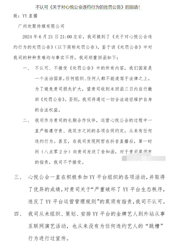
在YY发布公告后,心悦公会也发布了“不认可《关于对心悦公会违约行为的处罚公告》的回函!”
心悦公会在回函中表示,不认可、不接受《处罚公告》所有内容,否认有任何违约行为还让YY直播三日内自行撤回《处罚公告》。

7月2日YY直播再次发布公告表示:
原YY金牌公会“心悦公会”,严重违反YY平台规则及协议约定,存在组织、策划、安排合作艺人到外站从事互联网演艺活动,大肆宣传金牌艺人违约“跳槽”外站等多项违规、违约行为,已对平台的管理秩序造成了恶劣的影响。

就此,我方已完成全面取证,并已申请仲裁,依法追究该公会的法律责任、挽回我方损失。目前,广州仲裁委员会已正式立案。
想必许多YY的老粉丝也是知道,YY直播几乎不打没准备的“仗”,此次心悦公会与YY直播硬钢,看来注定会有官司要打了。
玄律喜笑颜开,立场坚定站为歪歪
玄律现在应该是最开心的了吧,她直播时透露前几天去了一趟广州的歪歪总部,跟官方这边详细聊了一下接下来的发展方向,以及目前同在67的玄音阁主播将如何归属。

玄律回来后也将一些可以讲的细节分享给了粉丝,至于续约的问题,玄律表示自己将会考虑几天,然后再给官方那边答复。
虽然没有马上签约,但是玄律也多次表示过自己的立场,说我站为平台的想法很坚定,也很坚决。也谢谢最近几天大家为我造势,我也深思熟虑过,我是个宁当鸡头,不当凤尾的人。

玄律再次感慨,说我拍桌子赶上灭霸的响指了,牵连了不少人,以前我人在屋檐下不得不低头,现在你们也别一直盯着我了,大家各扫门前雪吧,这事发生之后,哪个过的都不好,未经他人苦莫劝他人善。
玄律最后表示,如果和官方续约了一定告诉大家。
本文由主播八卦网发布,不代表主播八卦网立场,如有侵权请联系删除,转载联系作者并注明出处:https://m.wanghongbagua.com/news/512.html